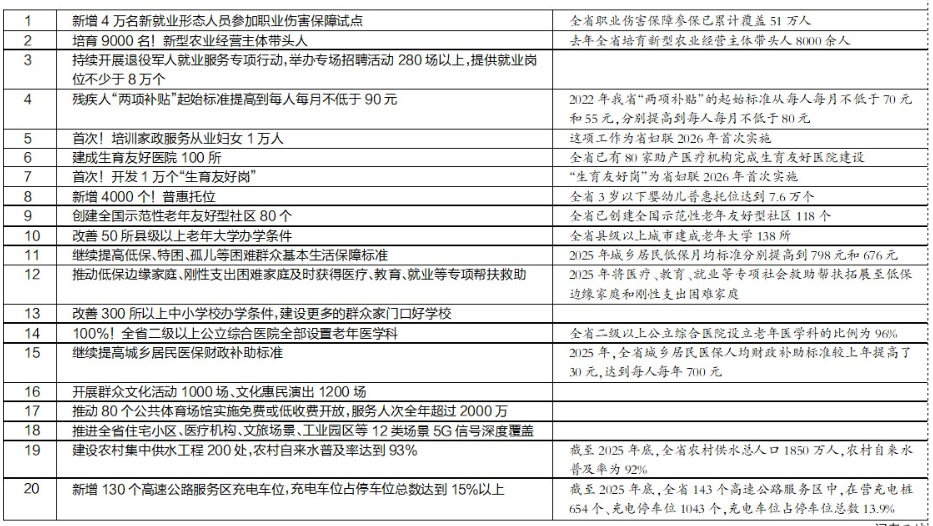
今年我省继续办好20件民生实事


        百姓的心上事就是政府的上心事!1月27日上午,在省十四届人大五次会议上,省政府工作报告提出:今年,我们继续安排20件民生实事,涉及就业、教育、医疗、养老、育幼、安居、文化等领域。实事办实,好事办好!从这20件实事中,我们精心挑选、精心制作,让您更直观地了解,今年,将有哪些利好走进你我的生活! 


Snipaste_2026-01-28_08-57-08.png


 记者王坤
        



辽宁省互联网违法和不良信息举报中心 举报电话:024-81680063 举报邮箱:jubao@ln.gov.cn
本站违法和不良信息举报电话:0411-82488888 邮箱:netinfo@bdcb.cn
辽公网安备21020302000523号    辽ICP备08004184号-2    ICP许可证 辽B2-20190382
Copyright © 2008-2021 BDCB All Rights Reserved
版权所有 大连半岛晨报传媒有限公司